2025年全国数字建筑创新应用大赛best365官网学子捷报频传
发布日期:
2025-12-08
浏览次数:
10
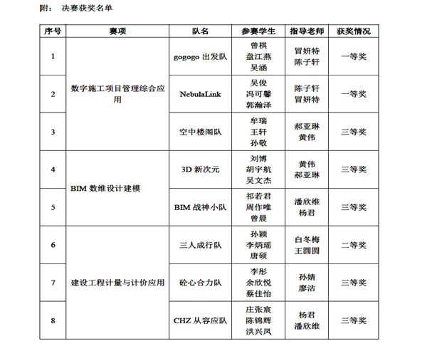
近日,2025年全国数字建筑创新应用大赛全国总决赛圆满落幕。全国数字建筑创新应用大赛是由中国建设教育协会主办、国家数字建筑行业产教融合共同体与广联达科技股份有限公司协办的权威赛事。本届大赛共汇聚全国505所高校的3451支团队同台竞技,覆盖30余省市及自治区,累计参赛师生突破25万人,竞争激烈程度创历史新高。在本次高水平专业竞赛中,土木工程学院学子沉着应战、团结协作,展现出扎实的专业功底、出色的数字技术应用能力与良好的创新素养。8支参赛队伍分别在“BIM数维设计建模”“数字施工项目管理综合应用”“建设工程计量与计价应用”三个赛项中脱颖而出,顺利通过选拔赛进入决赛,并全部斩获奖项,共获全国一等奖2项、二等奖1项、三等奖5项,成绩斐然。
本次大赛佳绩的取得,源于师生的同心协力和参赛团队的密切配合。备赛过程中,指导教师定期组织线下研讨,依托学院“虚拟仿真实验室”平台,针对竞赛关键环节开展理论与实践相结合的专项指导,并结合往届赛事经验为参赛队伍提供优化建议。同时,各参赛队伍充分利用课余时间主动加练,积极组织跨组交流与经验分享,在协作互助中共同提升,展现了良好的团队风貌与竞赛精神。
近年来,学院持续推进的“赛教融合”人才培养模式改革,实施“以赛促学、以赛促教”政策,通过组建高水平指导教师团队、搭建数字建筑实训平台等举措,为学生参与高水平竞赛提供了有力保障。未来,学院将继续深化改革,强化数字建筑技术与工程管理的交叉融合,提升学生的综合实践能力与创新竞争力,为培养适应行业发展的复合型人才奠定坚实基础。
(通讯 冒妍特 孙婧 摄影 冒妍特 审核 侯宇颖 齐鹏)
