各学院:
为鼓励同学们积极参与创新创业活动,培养创新精神和实践能力,根据《best365官方网站关于修订2021级本科专业人才培养方案的指导意见》的有关要求,学校将组织开展本学期的创新创业教育学分认定工作。现将有关事项通知如下:
一、21级-23级学分构成说明

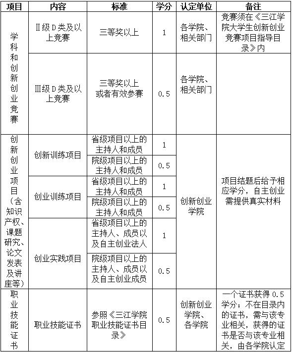
二、学分认定标准

备注:
1、21-23级学生双创实践活动中的学科竞赛、创新创业项目以及职业技能(资格)证书可以累加计算,直至2分为止。
2、创新创业项目中所包含的知识产权、课题研究、论文发表及讲座等,其中受理或授权发明专利,认定为1分/项,讲座0.5分/5场,其他项目一律按0.5分/项。具体说明如下:知识产权:受理或授权发明专利、著作权、实用新型专利、外观设计专利、集成电路布图设计登记证书;发表论文:须在“中国期刊网”或在中国知网等论文数据库中查证到,期刊须有ISSN或CN刊号,且作者排名前三;课题研究:包括教师科研项目和实验室开放项目;讲座:包括双创系列讲座、学术报告和通识大讲堂等。
三、学分认定工作流程
1、学生登录创新创业教育学分系统,可查询已获学分情况,具体详见创新创业教育学分查询的步骤(附件1)。
2、2024年10月23日——11月4日,各学院审核自主创业、校院级竞赛、知识产权、发表论文、课题研究以及职业技能(资格)证书的有关信息,填写汇总表(附件3),审核认定后将数据报送至创新创业学院,创新创业学院复核数据后统一导入创新创业教育学分管理系统。
3、2024年11月5日——11月6日,各学院通知学生登录学分管理系统查看并核对个人学分获得情况,同时对错误的数据进行修正、对漏报的数据进行补充登记,创新创业学院负责协助各学院完成学分的修正和补充认定工作。
四、注意事项
1、创新创业学院将统一分配各学院学分系统管理员账号和密码。
2、学生参加同一活动、完成同一工作,重复获奖或取得不同类型及等级的成果,以最高等级记取创新创业教育学分,已计入《best365官方网站大学生创新创业活动置换课程》成果,不得重复认定创新创业教育学分。
3、各学院审核后认定学分的学生证明材料须按类别整理归档。
4、20级建筑学专业学生另行通知。
联系人:教学培训部 张珍,咨询电话:52354997(短号:6178)
通知正文:2024-2025学年第一学期认定创新创业教育学分的通知
创新创业学院
2024年10月23日